Version 2024.4
Fee Schedules and Adjustments
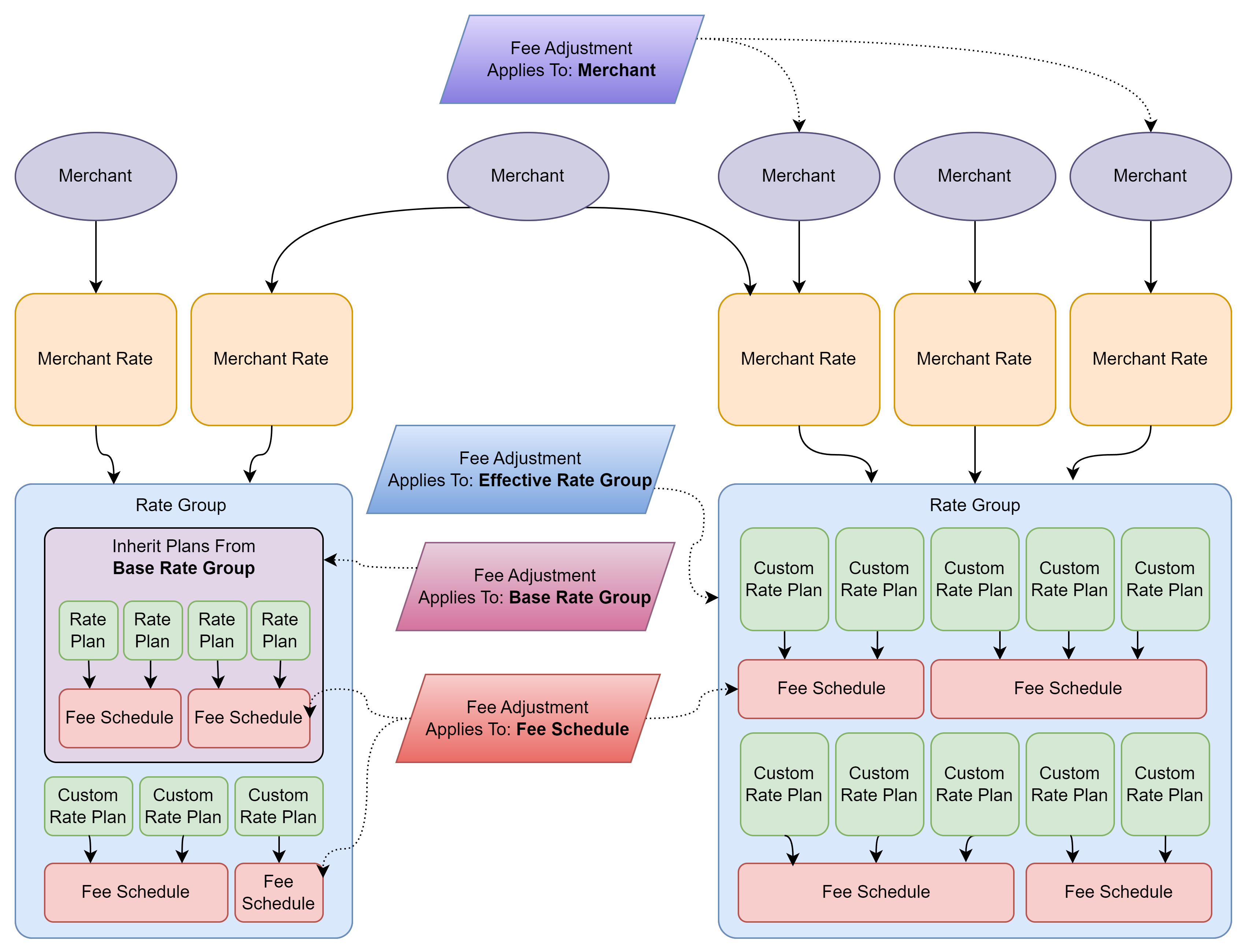
The Fee Schedule feature allows you to define the costs of all carrier surcharges in one place and then apply them to one or more Rate Plans. This allows you to much more easily manage large and numerous rate plans and groups and reduces data duplication. Perhaps more importantly, each fee type can now be defined separately for different package weights and zones to perfectly match the ever-changing landscape of carrier surcharge structures.

However, the real magic is with the new Fee Adjustments feature. This feature allows you to apply adjustments (add, subtract, substitute) to your base rates and surcharges without having to duplicate potentially large amounts of data.

- Save time on tedious data entry and respond to market changes more quickly
- Reduce potential for errors by reducing data under management
- Make it easy to negotiate specific discounts with your clients to better meet their needs
These adjustments can be applied in multiple ways so that you can structure your base rates and rate plans to your company's needs.
Additionally, the Fee Adjustments can be applied to a specific date range so that you can easily apply pre-scheduled and temporary rate changes without having to re-upload all of your rate tables!

Manifest Courier Overrides
ShipStream knows which packages belong to which Manifest Couriers and assigns them so that the packages can be loaded onto a Manifest reliably. We've added Manifest Courier Overrides so that you can override where a package should be loaded to. Common scenarios would include splitting your shipments between multiple carrier pickups coming from different locations to improve delivery times or bypass capacity bottlenecks, or "zone skipping" your packages to another facility to save costs.

Origination Date Precision
To enforce the "First-In, First-Out" (FIFO) fulfillment policy, ShipStream uses an Origination Date which is generated automatically for your convenience on the day your stock arrives. Using a FIFO policy is often desirable for many reasons, such as to avoid products getting dusty or ensuring customers don't get stale goods. However, many customers don't need FIFO enforced so strictly that FIFO must be followed at the precision of a single day. Using a less precise date range can allow for more flexibility in inventory management and better-optimized storage density and picking operations.
So, we have introduced a new option for Lot Types called Origination Date Precision with options for Day, Week, Month, Quarter and Year. For example, if set to Month, any products received in the same month will be given the same burn order and can be stored in the same location even with Allow Mixing Locations set to No. Effectively, lots that originated on different days in the same month with all else being equal would be treated as equivalent for the purposes of burn order and storage.


Additionally, a third option for Allow Mixing Locations was added called Same Burn Order, which is more permissive than No but less permissive than Yes as it will allow mixing lots when the burn orders are the same.
Improved Filters for Create Batch
We've added a new filter to the Start New Picking Batch dialog box which allows you to filter shipments by the Service Level to which the merchant is assigned. By assigning merchants to different Service Levels, you can now more easily batch shipments by predefined groups of merchants.
Additionally, the Shipping Methods and Merchants fields gained an "Exclude" checkbox, so you can negate the selection with one click. Effectively, this is the same as selecting all options and then deselecting the ones you want to exclude, only potentially much easier.

Adjustable Page Sizes
All grids with paging now have a new page size selector with not only a wider range of default options (up to 1000!) but also the ability for you to choose your own page size! This can be used, for example, if you want to select the top 42 rows: simply set the page size to 42 and click Select Visible.

Serial Number Tracking for Products with 1:1 Bill of Materials
Serial Number Tracking can now be enabled for a product having one or more Bill of Materials if its only BOM quantity relationships are 1:1. Effectively, 1:1 BOMs are treated as a kit with one component instead of as an alternate quantity.
Other
- The Items Ordered grid and the list of shipment items on the Order page now distinguish Packed amounts from Shipped.

- Added a "Shipped offline." comment for shipments which are shipped offline.
- Ensure that the "Packed" status update for shipments is added to order history even if tracking is still required.
- Fixed order status history comments should not be deleted for shipments that have advanced past New status. For example, canceling an order that has shipments which had started Picking.
- Fixed filtering the Racks grid by hte Location Count column when there is more than one page of results.
- Updated Minimum Billable Weight calculation for UPS based on October 21, 2024 change applicable to Large Packages (40lb). Fixed the incorrect exclusion of UPS Ground from Minimum Billable Weight calculation for Oversize Packages (90lb).
- Re-evaluate Picking Class after shipments are merged and after the shipping method is updated.
- Updated Serial Number Type Validation Pattern max length to 255 characters and test regex is valid on save.
- Fixed partially-shipped order that is on hold with backordered items should advance to Complete status if remaining backordered items are canceled.
Integrations
- Pass email addresses to the EasyPost API as required for some circumstances (e.g. DHL eCommerce when the carrier handles the Duties and Taxes for international orders).
- Fixed an issue with UPS tracking that may have been caused by the transId parameter being too long.
- Fixed a tracking error when an authentication failure occurs on the Merchant account to use the Shipping Account Group configured at the global scope.
- Fixed some regressions with imports due to some missing field definitions and stricter field validation. Unrecognized fields are once again allowed, for now.
- Fixed the Location Type not being applied by the Location Import tool when importing files with only Label and Location Type.
- Improve error handling when Shopify API returns non-JSON encoded and 5xx level errors.
Scanner UI
- Prevent the barcode scanner from inadvertently activating links and buttons, such as after tapping the Reprint Shipping Labels button.
- Shipment view shipped qty column header now displays 'Packed' instead of 'Shipped' if the shipment is not shipped.
API Changes
- Added four new webhook topics:
serial_number:checkinserial_number:checkoutserial_number:createdserial_number:updated
- Added four new Enumerations related to Serial Numbers
- Serial Number Availability
- Serial Number Log Target Types
- Serial Number Log Target Child Types
- Serial Number Statuses
Grid Changes
- Added Shipped At column to Shipments grids.
- Added Shipped At and Delivered At columns to Packages grids.
- Added Routing Manifest Courier column to the Packages grids.
- Added Qty Packed to the Order Item grid exports.
- Added Zone to the Locations grid.